329PDL

Reference
329PDL
Lieu

1180 Uccle
Belgique

Cover
Image
Jardin
Client
Privé
Date de fin
2020
Surface
250 m²
Phase
Budget
-
Blocks
1 column
Original
Image
Jardin
Text

Rénovation et extension d’une habitation unifamiliale

Layout
1 column
to the right
0
1 column
Original
Image
Croquis du projet

A l’origine de sa construction dans les années 1930, le bâtiment n’était pas destiné à un logement traditionnel, il fonctionnait comme conciergerie et accès au jardin de la grande propriété qui occupe encore le centre de l’îlot qui s’est au cours du temps densifié. 

Le projet a offert l’opportunité de renforcer l’intégration du bâtiment au contexte avoisinant et de faire de l’ensemble des deux maisons trois façades accolées un ensemble harmonieux. 

L’extension en façade avant prend la forme d’une grande toiture à brisis en tuiles vernissées noires, seul élément ajouté. On y retrouve le deuxième étage et un étage supérieure dans des combles à la Mansart. 

La toiture s’inspire des maisons voisines qui elles aussi tirent leur volumétrie et leur expression de cette architecture de villégiature si caractéristique des villas construites dans les beaux quartiers résidentiels dans les années 20 et 30, à Bruxelles et à Uccle en particulier.

Ce travail sur l’articulation des façades avant et latérale par le biais de la toiture permet de renforcer le caractère de « maison trois façades » que le pavillon de conciergerie avec son mur mitoyen aveugle n’avait pas. L’inclinaison de la toiture sur la troisième façade latérale offre donc une élévation plus douce et plus respectueuse des vis-à-vis avec la maison voisine.


En façade arrière, l’extension prend la forme d’un volume parallélépipédique qui installe - dans les perspectives du jardin et des grands arbres - un bel espace de vie sur double hauteur et un étage de chambres en partie supérieure.


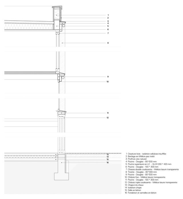
Il s’agit d’une construction légère à ossature bois largement ouvert au sud. En façade arrière, la structure en bois est déportée à l’extérieure et suspendue en traction à la poutre de rive. Cela permets de libérer d’éléments structuraux la grande baie toute ouverte sur le jardin au niveau du séjour.

Le volume arrière se décale légèrement et latéralement du bâtiment existant de manière à chercher une vue vers la rue et à faire entrer dans le séjour et la chambre des parents à l’étage le soleil de la fin d’après-midi. 

Le projet s’accompagne d’un travail de reprofilage du jardin en partie centrale de manière à permettre aux espaces de vie de la maison s’ouvrir généreusement sur le jardin à l’arrière. 

Layout
2 columns
to the right
0
1 column
Original
Image
Coupe
3 columns
Original
Image
Séjour
Image
Photo de la façade arrière
Image
Mezzanine
Image
Séjour
Image
Façade à rue
Image
Séjour et jardin
3 columns
Original
Image
R+1
Image
R+2
Image
R+3
3 columns
Original
Image
Cusine
Image
Façade arriére
Image
Terrasse
Image
Photo de la façade à rue
Image
Chambre
Image
Façade à rue
3 columns
Original
Image
Double hauteur de la mezzanine
Image
Détail de la photo de la façade arrière
Image
Mezzanine
1 column
Original
Image
Détail
Team
Pierre Cloquette
Date de début
2019
Page détail activée
1